Praktisches und theoretisches Wissen
Erhalte deinen Zugriff auf wichtiges Wissen und Erfahrungen, auch nach Abschluss der Ausbildung
Netzwerkaufbau und Fortbildungen
Erweitere dein Wissen durch Praxis- und Netzwerktreffen sowie gemeinsame Fortbildungen.
Wertvolle Vorlagen für die Arbeit
Nutze Vorlagen und weitere Ideen für deine Klienten und optimiere deine Therapie.
Über den Kurs
Entdecke in diesem Kurs die Welt der tiergestützten Arbeit mit Hunden und werde Teil einer engagierten Gemeinschaft. Wir unterstützen und fördern Hunde-Mensch-Teams in der Region, bieten Praxis- und Netzwerktreffen sowie Fortbildungen an und stellen wertvolle Vorlagen für deine Arbeit und Klienten bereit. Buche jetzt und tauche ein in die Hundetherapie!
Sabine Neumann-Heinen
Genehmigung gem. §11 Abs. 1 TierSchG / Training von Hunden und Hundeführern §3 Nds. Hundegesetz, Anerkennung zur Prüferin Sachkundenachweis durch den Landkreis Harburg (www.lkharburg.de) Fachkundenachweis gem. §36/1. SprengV Genehmigung nach SprengG.: §7 (A 2010 – SprG.: §§22-28) ATN geprüfte Trainerin für die tiergestützten Therapie ATN geprüfte Trainerin für Assistenzhunde ATN Trainerin für tiergestützte Erlebnispädagogik
Kursplan
-
1
Übersicht
-
(Included in full purchase)
Willkommen bei den Supportdogs
-
(Included in full purchase)
Bedeutung
-
(Included in full purchase)
-
2
Wichtiges Wissen für Therapiebegleithunde
-
(Included in full purchase)
Sachkunde und Ethik
-
(Included in full purchase)
Kommunikation und Bindung
-
(Included in full purchase)
Lernen und Verhalten
-
(Included in full purchase)
Fachbereich Senioren
-
(Included in full purchase)
Fachbereich Sonderpädagogik
-
(Included in full purchase)
Fachbereich Kinder
-
(Included in full purchase)
-
3
Wichtige Dokumente und Übersichten
-
(Included in full purchase)
Vorlage Einsatzskizze (1-seitig)
-
(Included in full purchase)
Befunderhebung beim Tierarzt - Jahresübersicht
-
(Included in full purchase)
Tierschutzgesetz & Hundeverordnung – Erläuterung Gesetzestexte
-
(Included in full purchase)
Erste Hilfe für den Therapiebegleithund
-
(Included in full purchase)
Einsatzplanung des Therapiebegleithundes
-
(Included in full purchase)
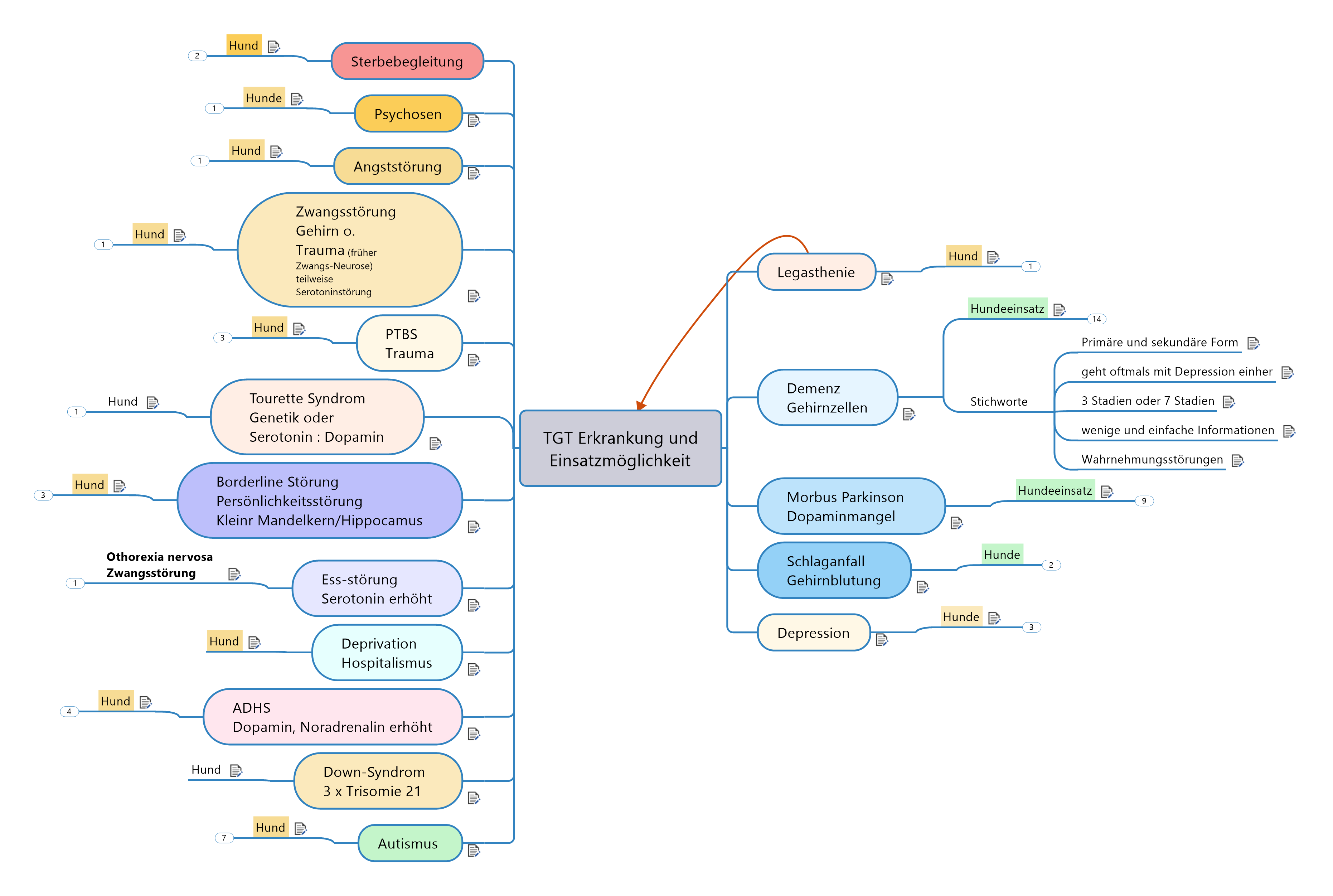
TGA relevante Krankheitsbilder
-
(Included in full purchase)
Erkrankungen – Beschreibung & Hundeeinsatz
-
(Included in full purchase)
-
4
Supportdog Community
-
(Included in full purchase)
Regeln für Supportdogs
-
(Included in full purchase)
Miteinander statt nebeneinander: Höflichkeit und Teamgeist im Support Dogs-Einsatz
-
(Included in full purchase)
-
5
Einsätze und Interaktionen
-
(Included in full purchase)
Zielübersicht
-
(Included in full purchase)
Spielideen Kinder
-
(Included in full purchase)
Spielideen Senioren
-
(Included in full purchase)
Spielideen in der Sonderpädagogik
-
(Included in full purchase)
Spielideen bei psychischen Beeinträchtigungen
-
(Included in full purchase)
Materalien und Grundausstattung
-
(Included in full purchase)
Werde mit deinem Hund aktiver Teil unserer Gemeinschaft
Entdecke die Welt der Hundetherapie und sei Teil einer engagierten Gemeinschaft. Nutze die Gelegenheit, dein Wissen zu erweitern und einen wertvollen gesellschaftlichen Beitrag zu leisten. Buche jetzt und starte deine Reise zur Zertifizierung!